藻胆体(PBS)是蓝藻等光合生物中的主要光收集装置,其降解能为细胞提供大量氮源,供给细胞生长与代谢。在受到氮限制时,蓝藻会降解藻胆体,导致细胞失绿黄化,但氮限制是不是诱导蓝藻降解藻胆体的充分条件尚不清楚,碳/氮平衡与蓝藻藻胆体降解之间的互作与反馈调控机制仍未被揭示。
近日,91视频
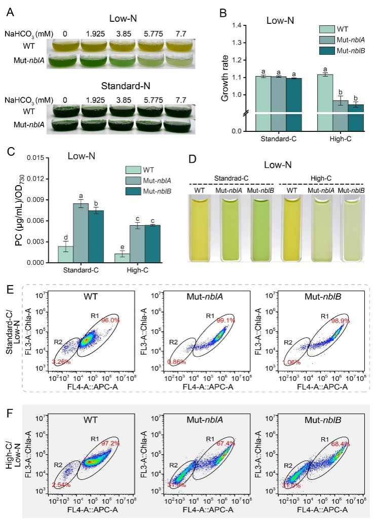
姜海波教授课题组研究发现,海洋蓝藻——聚球藻PCC 7002在受到氮限制时,通过降解藻胆体为细胞提供氮源,但藻胆体的降解必需有外界碳源的补充才会发生。当隔绝外界碳源进入时,藻胆体不会发生降解(图1)。只有当细胞摄入过多的碳、较少的氮时,聚球藻才会启动藻胆体降解相关基因(nblA、nblB等)的表达并降解藻胆体,维持胞内具有活性的碳和氮的浓度平衡。失去藻胆体降解能力的聚球藻突变株维持胞内碳/氮平衡的能力下降,导致突变株在高碳/氮比条件下的生长较野生型显著受阻(图2)。转录组结果发现,与野生型相比,突变株在高碳/氮比条件下无法通过降解藻胆体调控碳/氮平衡,转而采用下调氮利用途径和二氧化碳浓缩机制(CCM)来应对,因此表现为细胞不失绿、但生长和光合作用受抑制的生理表型(图3)。
该研究首次证明触发蓝藻降解藻胆体的充分条件是碳/氮失衡,而不仅仅是缺氮,同时证明了藻胆体不仅是蓝藻的捕光天线和重要氮库,更是蓝藻调节碳/氮平衡的重要砝码,在应对环境碳/氮变化时发挥重要作用。相关成果以“Physiological and molecular evidence for phycobilisome degradation in maintaining carbon and nitrogen balance of cyanobacteria(藻胆体降解维持蓝藻碳氮平衡的生理和分子证据)”为题发表在海洋生物学领域权威期刊《Marine Life Science & Technology》(中科院一区Top期刊)。91视频
硕士研究生罗震和李双青为该论文的共同第一作者,姜海波教授为通讯作者。该研究受到国家自然科学基金、宁波市科技创新2025重大专项、宁波市公益基金重点项目、南方海洋科学与工程广东省实验室自主项目等经费资助。

图1 缺氮的聚球藻PCC 7002在不同碳源供应条件下的生理差异。
(其中A、B图为摇床通气条件;C、D图为密闭不通气;E、F图为密闭不通气但添加NaHCO3)。

图2 聚球藻PCC 7002野生型和突变株(Mut-nblA、Mut-nblB)在不同碳、氮浓度条件下的生理特征。

图3 蓝藻降解藻胆体以维持碳/氮平衡的工作模式(上图为野生型;下图为NblA突变株)。