近日,91视频
姜海波团队陈未中副研究员与上海科技大学季泉江课题组合作,成功开发了一类具有独特性质的新型CRISPR-Cas12n系统,并通过对Cas12n系统进一步优化改造,得到了能在细菌和人类细胞中进行高效基因组编辑的新颖微型基因编辑工具。相关成果以“Cas12n nucleases, early evolutionary intermediates of type V CRISPR, comprise a distinct family of miniature genome editors”为题,发表于Cell子刊《Molecular Cell》(5-year Impact factor: 18.4)。该项研究得到了国家科技部、国家自然科学基金委等的资助。

CRISPR基因编辑在基础研究和临床实践上有重大的应用潜力,已经成为了当前生物医药研究中的热点。目前广泛使用的Cas9和Cas12a基因编辑系统存在分子量大、递送困难、编辑位点有限、易于脱靶等缺陷。同时,这些基因编辑系统的底层专利均归属于欧美国家。自然界中存在着种类丰富的CRISPR系统,但其中被挖掘和表征的系统只是其中的冰山一角。研究和开发具有独特性质的新颖CRISPR编辑系统,对于推测CRISPR的演化机制,丰富CRISPR基因编辑工具库,和获得具有自主知识产权的基因编辑系统都具有重要意义。
CRISPR-Cas12n是一类V-U4型CRISPR系统,与V型CRISPR系统的祖先——转座相关核酸酶TnpB具有最近的亲缘关系,可能是TnpB演化为其它V型Cas核酸酶的最早进化中间体。目前尚没有对该类CRISPR系统的性质和功能的研究报道。研究人员对CRISPR-Cas12n进行了系统表征并发现它是一类微型基因编辑系统,具有与TnpB较为相似生化特性,进一步证明了两者之间的亲缘性。
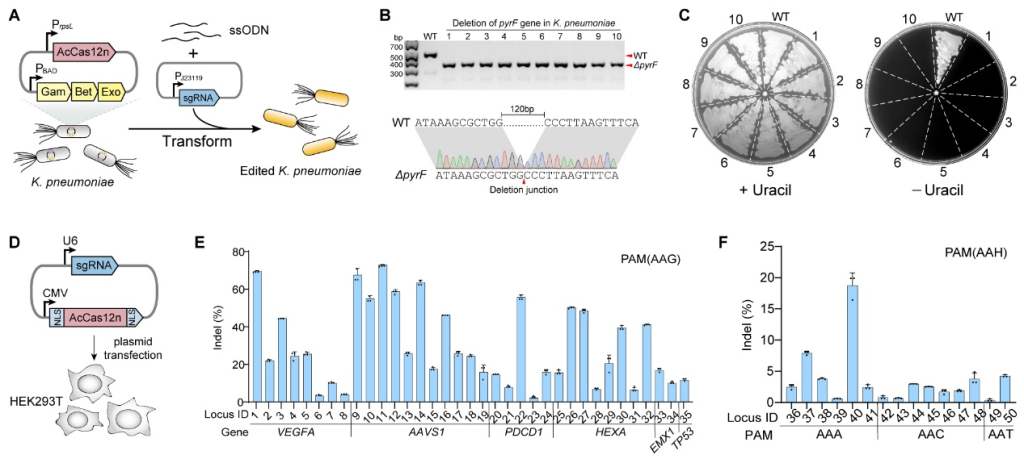
在筛选了多种不同来源的CRISPR-Cas12n系统后,研究人员发现其中一种来源于海洋放线菌Actinomadura craniellae的Cas12n核酸酶(AcCas12n)具有较高的基因编辑活性。该系统能够在活细胞中进行高效基因组编辑,在细菌中的编辑效率接近100%,而在人体细胞中的编辑效率,最高接近80%(图1)。

图1. AcCas12n系统在细菌和人体细胞中的基因编辑
研究人员通过对AcCas12n系统引导RNA(sgRNA)的进化改造,进一步提升了该系统的编辑效率。此外,研究人员还对AcCas12n系统的编辑功能进行了全面的表征。实验结果发现,AcCas12n系统在大多数位点的编辑效率接近Cas9和Cas12a系统(图2),表明该系统在基因编辑领域具有重要的应用潜力。CRISPR-Cas12n是我国自主研发的新颖微型CRISPR系统,拥有该系统的自主知识产权及底层专利,有望突破CRISPR系统的专利垄断,提升我国在基因编辑与基因治疗相关科学研究和应用领域的核心竞争力。

图2. Cas12n系统与Cas9、Cas12a系统的基因编辑效率比较
作者介绍
论文第一作者为91视频
副研究员陈未中与上海科技大学博士研究生马佳诚,上海科技大学季泉江教授为通讯作者。
论文链接:
//www.sciencedirect.com/science/article/abs/pii/S109727652300463X?via%3Dihub