近日,91视频
张德民教授和郭海朋副教授团队发现,生物絮团技术养殖的凡纳滨对虾具有高的抗弧菌侵染性能,微生物组学研究发现絮团虾肠道显著富集了某些特异性的细菌类群,进一步通过粪菌移植和人工合成菌群构建证实了这些特异性的细菌类群可以显著提升肠道菌群的稳定性和消化免疫能力,进而增强了对弧菌侵染的抗性。研究成果以“Gut bacterial consortium enriched in a biofloc system protects shrimp against Vibrio parahaemolyticus infection”为题发表在《Microbiome》(IF=15.5)。该研究得到了宁波市重大专项等项目的资助。

我国凡纳滨对虾养殖产量占世界产量的40%以上,终端消费市场价值超过2000亿元。然而,对虾养殖业近年来深受病害频发的困扰,尤其在幼虾养殖阶段,由副溶血性弧菌(Vibrio parahaemolyticus)引起的急性肝胰腺坏死或早期死亡综合征往往导致幼虾在放养30天内全部死亡,成为制约对虾养殖业发展的卡脖子问题。前期研究表明,生物絮团技术养殖的对虾具有高的抗病性,且与对虾肠道中富集的特定类群高度相关,但是它们之间的因果关系及作用机制仍不清楚。
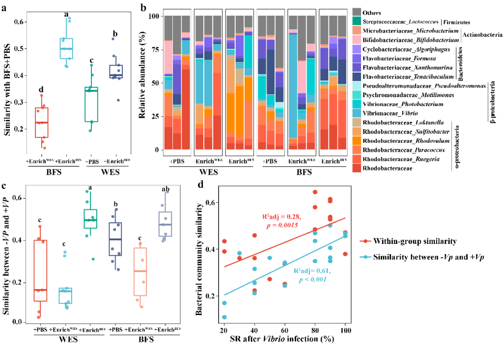
本研究发现生物絮团养殖模式下对虾成活率和产量都显著高于传统换水模式,弧菌侵染后絮团虾开始出现死亡的时间显著晚于换水虾,成活率比换水虾显著提高了30%以上,且絮团虾肠道中毒力基因拷贝数显著低于换水虾,表明絮团养殖增加了对虾抗弧菌侵染的能力。进一步研究发现将絮团虾粪菌移植到换水虾肠道后,可显著提升后者的抗弧菌侵染能力,且这种抗病性与其肠道微生物群落的稳定性的提高显著正相关。

图1 移植絮团虾粪菌显著提升了对虾肠道菌群的稳定性和抗性。
进一步研究表明,絮团虾肠道显著富集了诸如鲁杰氏菌属、副球菌属、微杆菌属等类群;以这些类群为靶标定向分离了与其对应的可培养菌株,并从中筛选出5株细菌,构建成合成菌群。换水虾饲喂该合成菌群后,肠道微生物群落稳定性和抗病性都得到明显提升,同时伴随着消化、免疫功能的显著提升。本研究的发现为开发养殖系统土著益生菌资源,创新对虾健康益生策略提供了新认知。

图2 生物絮团养殖的对虾抗弧菌侵染的微生态学机制图。
作者介绍
论文第一作者为91视频
郭海朋副教授,2021级硕士研究生符学志为并列第一作者,91视频
张德民教授和郭海朋副教授为共同通讯作者。